Kawasaki Commits to a Future of Electrics, Hybrids and Hydrogen-Fueled Motorcycles

Dennis Chung
by Dennis Chung

A whole new meaning to "Team Green"

At the beginning of this month, Kawasaki Heavy Industries officially spun off its motorcycle and engine business into a separate company. The move was supposed to give the newly formed Kawasaki Motors, Ltd., greater autonomy and flexibility in decision making. Well, it didn’t take long to demonstrate those benefits, as Kawasaki Motors held a presentation on the company’s future, including an ambitious plan to become carbon neutral, with a slate of new electric, hybrid and even hydrogen-powered models in the works.

Kawasaki says it will introduce at least 10 electric or hybrid electric motorcycles by 2025, with a goal of making all major models for developed markets battery electric vehicles (BEVs) or hybrid electric vehicles (HEVs) by 2035. And that’s just looking at motorcycles. Kawasaki has similar goals for its four-wheeled off-road vehicles, with five BEV or HEV side-by-sides and ATVs by 2025. The company also showed off a prototype motor based on the Ninja’s engine that is fueled by hydrogen.

Kawasaki has been working on electric motorcycles for a while now, but has yet to bring anything to market. That will change in a big way over the next few years.

As lofty as Kawasaki’s goal is, we have to recognize it comes out of necessity, as governments all over the world have announced plans to outlaw fossil fuel-powered vehicles in the not-too-distant future (it’s no coincidence that Kawasaki’s goal of 2035 lines up with bans announced in the European Union, Canada, and California). Other manufacturers may have their own plans in the works, but for now, Kawasaki is the first to announce any details at such a scope.

Is Kawasaki’s plan ambitious? Sure. Is it achievable? We’ll have to see, but considering the parent company’s resources and its experience in alternative energy, Kawasaki might be the motorcycle manufacturer best situated to reach this goal of being carbon neutral.

As a symbol of its ambitions, Kawasaki has adopted the river mark as its official logo. The river mark had previously been reserved for its most significant products, such as the Ninja H2, so adopting the symbol for the whole company shows how serious Kawasaki sees its mission.

“The world has changed immeasurably in the century plus history of the Kawasaki company – none more so than in the past few years. As we roll out our new corporate identity with the River Mark at its core, we look to take a next, bold step in terms of technology and engineering as well as enhancing the lives of countless people around the world with a focus on sustainability and emerging green technologies,” says Masaya Tsuruno, managing director of Kawasaki Motors Europe. “While some things change others remain constant such as our commitment to be the best in our chosen fields; the River Mark is a fitting symbol of this commitment.”

Kawasaki’s Electric Project

Kawasaki has been working on battery-powered motorcycles since the start of the millennium, with numerous patents filed over the years showing different paths towards electrification. It’s probably safe to assume Kawasaki is further along the development curve with BEVs than it is with hybrids or hydrogen-powered motorcycles.

Despite all the development work, the only thing we’ve seen from Kawasaki is the EV Project prototype showcased at EICMA in 2019. In a series of short videos, Kawasaki revealed more details such as a four-speed gearbox, reverse drive, and a manual energy recovery switch on the left switch gear.

Information about the motor and the batteries were never released because the EV Project was primarily a test bed for these features. Range and performance weren’t the focus, so the prototype used motors and batteries that are considered obsolete even in the current state of electric motorcycles. The actual batteries and power train of a production electric model will need to be much more advanced for Kawasaki to achieve its goals. Rather than develop the batteries and motor itself, Kawasaki will rely on third-parties, stating in its presentation a strategy to “roll out the BEV and HEV lineup early on, making use of outsourcing.”

Incidentally, the titles of these short videos led some to conclude the bike would be called the Kawasaki EV Endeavor. This seems unlikely because Kawasaki made it clear there were no plans to put this particular bike into production, and even if plans had changed, it was too early in the process for the bike to be given a commercial-ready name. More than likely, “EV Endeavor” was just an alternative translation from Japanese of “EV Project”, the name Kawasaki used at EICMA.

Earlier this year, Kawasaki filed a trademark application in Japan for “E-Boost”, covering a number of potential uses including for hybrid or electric motorcycles. Kawasaki has yet to use the term “E-Boost” publicly, but we expect we will hear a lot about it in the near future.

Hybrid Power

The logical next step after developing an electric motorcycle is combining the EV technology with an internal combustion engine to produce a hybrid motorcycle. Last November, Kawasaki released a demo video showcasing plans for a hybrid, and how a rider can switch between the electric motor and gas-powered engine, or use both in conjunction to suit the riding environment.

The challenge with hybrid motorcycles comes in how to package all the necessary pieces into the chassis without making it too bulky or compromising its rideability. The demo video ended with a dimly-lit clip of a hybrid prototype on a dynamometer, but the presentation showed a clearer image of the prototype, giving us a better idea on how Kawasaki intends to put everything together.

The fairing, fuel tank, wheels, suspension and exhaust look identical to those of the Ninja 400, and the engine looks like a modified version of its parallel-Twin. The electric motor sits directly behind the cylinder bank and, as Kawasaki’s patents show, it is directly bolted to the top of the crankcase.

While this prototype appears to be naturally aspirated, we also know Kawasaki has been working on a hybrid motorcycle that uses the electric motor to drive a supercharger. The benefit to an electric-powered supercharger versus an impeller driven by a chain like the current H2 is it can work instantaneously, without any lag. Of course, this adds more parts that need to be packaged into the confines of a motorcycle, but it helps that the motor and battery serve multiple purposes.

H2 Stands for Hydrogen?

While the rest of the industry is just scratching the surface with electric motorcycles, getting into hybrids puts Kawasaki one step ahead. But that’s not enough for Kawasaki, as it revealed it’s also working on hydrogen-fueled motorcycles.

Suzuki has been working on a hydrogen-powered fuel cell Burgman for a long time now, and Honda has multiple patents in progress for a fuel cell motorcycle, but Kawasaki is taking a different approach. Fuel cells combine hydrogen with oxygen to produce a chemical reaction that can be converted into electrical energy to power a motor, so essentially, fuel cell vehicles are EVs. Kawasaki’s approach is to use an internal combustion engine that burns hydrogen instead of gasoline.

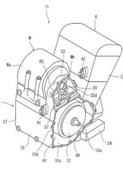
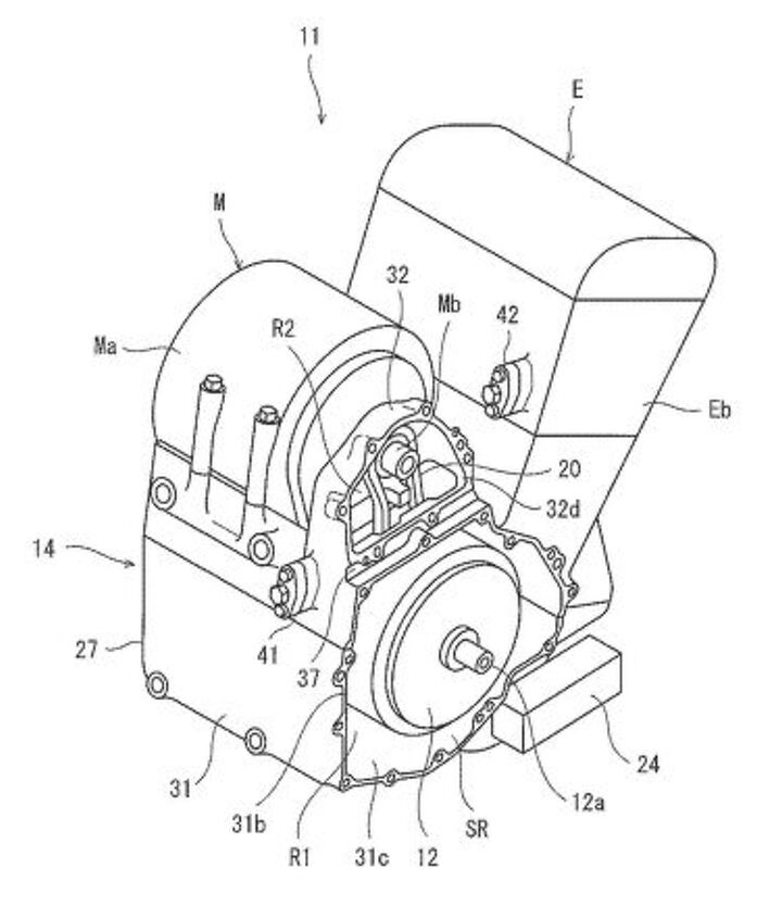
Kawasaki didn’t go into too much detail, though it did show an early mock-up motor based on the Ninja H2 (including the supercharger) and an illustration of a hydrogen-powered model based on the H2 SX (pictured above). Kawasaki also provided the image below, which shows the hydrogen engine making use of both port fuel injection and direct injection. Combined with a supercharger, high pressure direct injection could help maximize performance for a hydrogen-powered engine.

There are some downsides that Kawasaki will need to consider. A hydrogen engine will have different tolerances than a gasoline engine, so you can’t use the exact same valves or connecting rods. Hydrogen is also more difficult to store than gasoline, and you need more of it to do the same amount of work as fossil fuels. And while hydrogen is incredibly abundant, we lack the infrastructure to deliver it to consumers the same way we do with gas.

The benefit of hydrogen is it produces no carbon, which is why Kawasaki thinks it will help to achieve carbon neutrality. Theoretically, burning hydrogen should produce water, which is environmentally safe. Unfortunately, the presence of nitrogen in the air means that a hydrogen combustion engine will also produce a lot of nitrogen oxide, which is harmful to the environment.

Is Kawasaki Giving Up On Gasoline-powered Motorcycles Completely?

Kawasaki says it will go electric “with all major models for developed countries,” but that wording leaves the door open for gasoline-powered motorcycles to remain in the company’s plans. The phrase “major models” is particularly nebulous, as we don’t know what models that includes. Presumably, it would include high-profile models like Ninja sportbikes and the naked Z models, but does it include small displacement models?

Kawasaki’s presentation included this sketch of what could be a future Ninja. The swingarm and exhaust layout look similar to the Ninja 650, but what little we see of the engine resembles the Ninja 400.

We still have a while to go before 2035, and in the mean time, Kawasaki is still releasing new gas-powered models. Kawasaki says it will introduce an average of 16 new models per year by 2025, with at least 10 models in total being HEVs or BEVs. By 2025, we’ll have a better sense of what Kawasaki means by “major models”.

Become a Motorcycle.com insider. Get the latest motorcycle news first by subscribing to our newsletter here.

Dennis Chung
Dennis Chung

Dennis has been a part of the Motorcycle.com team since 2008, and through his tenure, has developed a firm grasp of industry trends, and a solid sense of what's to come. A bloodhound when it comes to tracking information on new motorcycles, if there's a new model on the horizon, you'll probably hear about it from him first.

More by Dennis Chung

Comments
Join the conversation
2 of 42 comments
  • Bruce Ross Bruce Ross on Oct 22, 2021

    Did anyone else click on the article because it looked like Kawasaki was finally making a nice looking Ninja 1000? That green and silver sport tourer looks great. Why can't they do that with their current line-up?

  • Tweet Tweet on Oct 22, 2021

    I know it's just a drawing, but whatever that green motorcycle is towards the bottom of the article looks pretty nice to me!

Next